最新发布第383页
排序
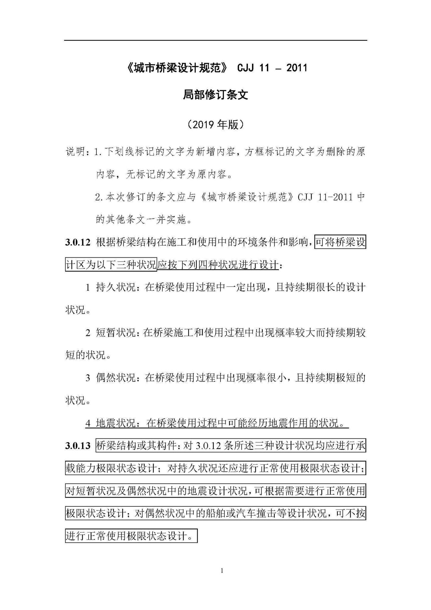
CJJ11-2011(2019年局部修订条文)–《城市桥梁设计规范》(2019年局部修订条文)
编号:CJJ11-2011(2019年局部修订条文)名称:《城市桥梁设计规范》(2019年局部修订条文)发布日期:2019-08-20实施日期:2019-09-01是否现行:是废止日期:- 免费试看完毕,如果想要看其余内容,...
CJJ/T281-2018–桥梁悬臂浇筑施工技术标准
编号:CJJ/T281-2018名称:桥梁悬臂浇筑施工技术标准发布日期:2018-04-10实施日期:2018-10-01是否现行:是废止日期:- 免费试看完毕,如果想要看其余内容,可以充值网站VIP。 或者使用本站的...
CJJ/T280-2018–纤维增强复合材料筋混凝土桥梁技术标准
编号:CJJ/T280-2018名称:纤维增强复合材料筋混凝土桥梁技术标准发布日期:2018-04-10实施日期:2018-10-01是否现行:是废止日期:- 免费试看完毕,如果想要看其余内容,可以充值网站VIP。 或...
CJJ/T279-2018–城镇桥梁沥青混凝土桥面铺装施工技术标准
编号:CJJ/T279-2018名称:城镇桥梁沥青混凝土桥面铺装施工技术标准发布日期:2018-04-10实施日期:2018-10-01是否现行:是废止日期:- 免费试看完毕,如果想要看其余内容,可以充值网站VIP。 ...
CJJ/T276-2018–预弯预应力组合梁桥技术标准
编号:CJJ/T276-2018名称:预弯预应力组合梁桥技术标准发布日期:2018-02-14实施日期:2018-10-01是否现行:是废止日期:- 免费试看完毕,如果想要看其余内容,可以充值网站VIP。 或者使用本站...
CJJ/T272-2017–波形钢腹板组合梁桥技术标准
编号:CJJ/T272-2017名称:波形钢腹板组合梁桥技术标准发布日期:2017-11-28实施日期:2018-06-01是否现行:是废止日期:- 免费试看完毕,如果想要看其余内容,可以充值网站VIP。 或者使用本站...
CJJ99-2017–城市桥梁养护技术标准
编号:CJJ99-2017名称:城市桥梁养护技术标准发布日期:2017-07-31实施日期:2018-02-01是否现行:是废止日期:- 免费试看完毕,如果想要看其余内容,可以充值网站VIP。 或者使用本站的免费工具...
CJJ/T260-2016–道路深层病害非开挖处治技术规程
编号:CJJ/T260-2016名称:道路深层病害非开挖处治技术规程发布日期:2016-12-15实施日期:2017-06-01是否现行:是废止日期:- 免费试看完毕,如果想要看其余内容,可以充值网站VIP。 或者使用...
CJJ36-2016–城镇道路养护技术规范
编号:CJJ36-2016名称:城镇道路养护技术规范发布日期:2016-11-15实施日期:2017-05-01是否现行:是废止日期:- 免费试看完毕,如果想要看其余内容,可以充值网站VIP。 或者使用本站的免费工具...
CJJ/T239-2016–城市桥梁结构加固技术规程
编号:CJJ/T239-2016名称:城市桥梁结构加固技术规程发布日期:2016-11-15实施日期:2017-05-01是否现行:是废止日期:- 免费试看完毕,如果想要看其余内容,可以充值网站VIP。 或者使用本站的...

/lq%3b.jpg)









